Wholesalify
Client
BG | USA
Role
Sr. Product Designer
Timeline
10 Weeks
Team
Two Designer
Year
2024
The Wholesalify is a dedicated platform aimed at connecting wholesalers with hard-to-find items in the market, providing them a streamlined, automated, and real-time experience. The platform enables wholesalers to browse available product listings, initiate custom product requests for items not in the list, monitor and manage their requests, track shipments, and access dedicated support.
The core aim was to develop a functional MVP that addresses wholesalers’ pain points and meets their operational needs with efficiency and transparency.
Problem
Wholesalers often face challenges when attempting to source specific items, especially those in high demand or limited availability. Traditional methods of managing requests and tracking shipments led to inefficiencies, as wholesalers dealt with multiple channels and outdated communication processes.
The Wholesalify aims to centralize and automate these interactions, allowing wholesalers to initiate requests, seamless & secure payment procedures, access shipment statuses, communicate with sales representatives in real-time and receive support without hassle.
Expected Outcomes
The MVP successfully delivered core functionalities that aligned with user needs, resulting in a streamlined and automated solution for managing wholesale requests and tracking shipments.
Challenge in the Process
Key Challenges were:
- The two distinct user types required different workflows and interfaces, necessitating a flexible design approach.
- Implementing a system that offers real-time updates while maintaining accuracy presented technical hurdles.
- Developing a robust support mechanism that effectively addresses user queries without overwhelming the team.
- Ensuring a smooth onboarding experience for new users was crucial for user retention and satisfaction.
Research
Competitive Analysis
Reviewed 2 leading wholesale platforms to identify functionality gaps:
- Insights revealed a common lack of customizable request features and limited access to real-time support.
- Complex navigation
- Lack of personalized user experiences
- Delayed communication regarding requests
Surveys and Interviews
Conducted with 100+ wholesalers across market to understand the pain points around product access, communication, and request handling & got insights:
- 83% reported issues with delayed shipment tracking and product availability
- 55% mentioned a lack of centralized platforms that accommodate multiple user roles and requests.
- 61% wanted a responsive support system for clarifications on products and shipments.

Surveys | See Questioner ↗
——————————————————————————————————————————–
User Personification
From user research & business processes we segmented users into types & personified the audience as:
Sales Rep. OR Admin
Wholesaler
User research showed that wholesalers and sales reps prioritized real-time tracking, flexible product requests, quick support, and team-based access. Clear package options and pricing also emerged as essential. These insights shaped a responsive platform that supports seamless order management and collaboration for both user types.
Key Features and Functional Requirements
After consolidating research insights, we defined the following core functionalities to address wholesale user needs as the scope of current project:
- Product Listing Page
A catalog of ready-to-ship items. Users can filter and search to find products and initiate purchases. - Custom Product Request
For items not found in the catalog, users can create custom requests specifying product details and quantities. - My Orders/Request
A dedicated page where users can monitor and manage all their requests with real-time status updates. - Shipment Tracking
A real-time(almost), automated shipment tracking feature integrated with each request to show progress from initiation to delivery. - Payments
Users can chose payment method, and can pay on request approvals. - User Role Management
User(as a tenant) can add, remove, enable/disable any role or specify accessibility to any required feature based on the need. - Support System
Automated responses for common issues and real-time support for critical inquiries, available via chat, email, and call.
User Flows
Lean User flow of Wholesaler
A flow from onboarding, iniating an order to tracking and shipments

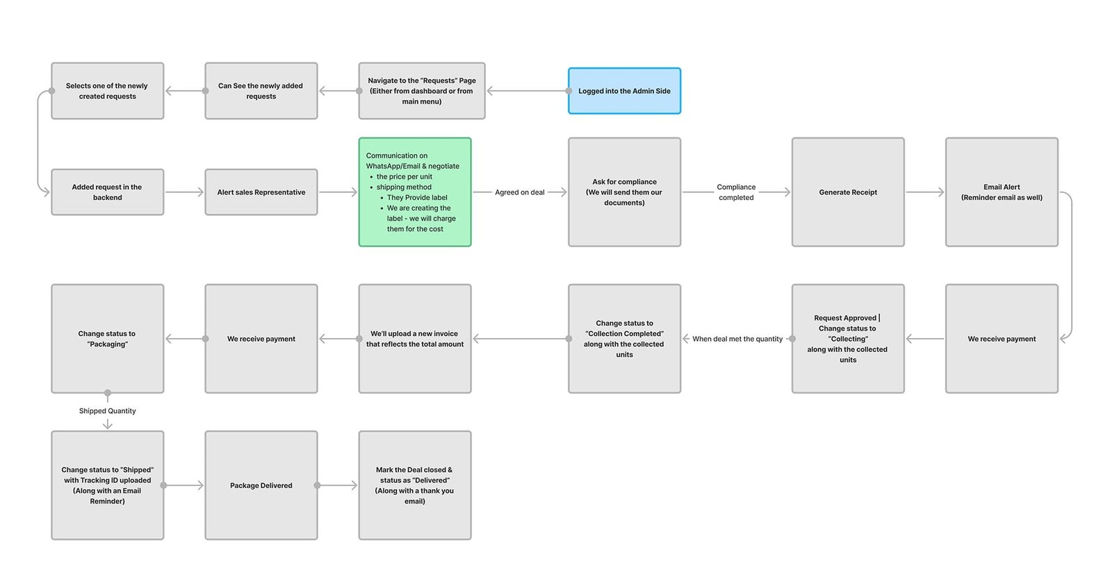
Lean User flow of Sales Rep.
A flow from accessing, prioritizing an order to managing till the delivery of requested items

Information Architecture
After finalizing the user flows for both end, at a this point we decided to segment the project into two phases:
- Designing for Wholesale User(Scoped for this project)
- Designing for Admin side
we aligned the information to their each departments and heirarchically refining the navigation for wholesaler to all the pages

Wireframing
I Started wireframing for the first iteration seeing the feature list where we could have the things in a defined layout on Wholesal user end
Product Listing Page

Custom Product Request

My Orders/Request

Shipment Tracking
![]()
Payments

User Role Management

Support System

Viability Testing
We conducted the viability testing with the stakeholders to assess the viability in terms of resources & time, & got valuable insights:
- To aware the users & onboard more people, we can exclude the memberships for this phase as paying up-front without knowing the platform is a basic fear for people
- Implementation of realtime payment system is critical as there will be huge money transactions resulting in huge transactional fee deductions
- Reduce the steps for requesting any item
- Communicate on emails and WhatsApp for the sake of quickly delivering the project, rather building the whole new communication channel
- Staff & user role managment system will cost us months to develop, so we could spare it for the paid plans
Iteration & Refinement
After discussing the viability, I made several key changes to the design in UI phase &:
- Re-iterated the Homepage to aware about the business more clearly & removing a membership(Pricing) fear
- Only payment receipts generation, & payment through wire transfer
- Reduced the choices for user to make while requesting an Item
- Whatsapp chat and FAQs will be the only support channel
These iterations aimed to create a quick product delivery, tailored to the unique aspects of business alinging the user needs.
Visual Design
I initiated the UI design with the design system and carved out elements and components/modules with the incorporating the web standards.

User Interface Design

Reflection and Future Considerations
The development of the Wholesalify emphasized the impact of business on users, revealing future opportunities to improve automation, request management, and real-time support.
Key enhancements like:
- Inventory suggestions
- Implementation of features we trade-off as:
- Payment System
- Introduce Paid Membership
- Staff Management for each tenant
- Custom domain for each tenant
- Customizable notifications
- Support platform scalability as it evolves.